近日,高等研究院李猛教授团队在古菌微生物的生理代谢研究取得了突破性进展。研究工作以“Comparative genomic inference suggests mixotrophic lifestyle for
Thorarchaeota”为题发表在微生物学顶级刊物The ISME Journal(IF=9.664,doi10.1038/s41396-018-0060-x)。李猛教授为通讯作者,课题组成员刘杨副研究员(原李猛教授博士后)为第一作者,深圳大学为第一完成单位和唯一通讯单位。 
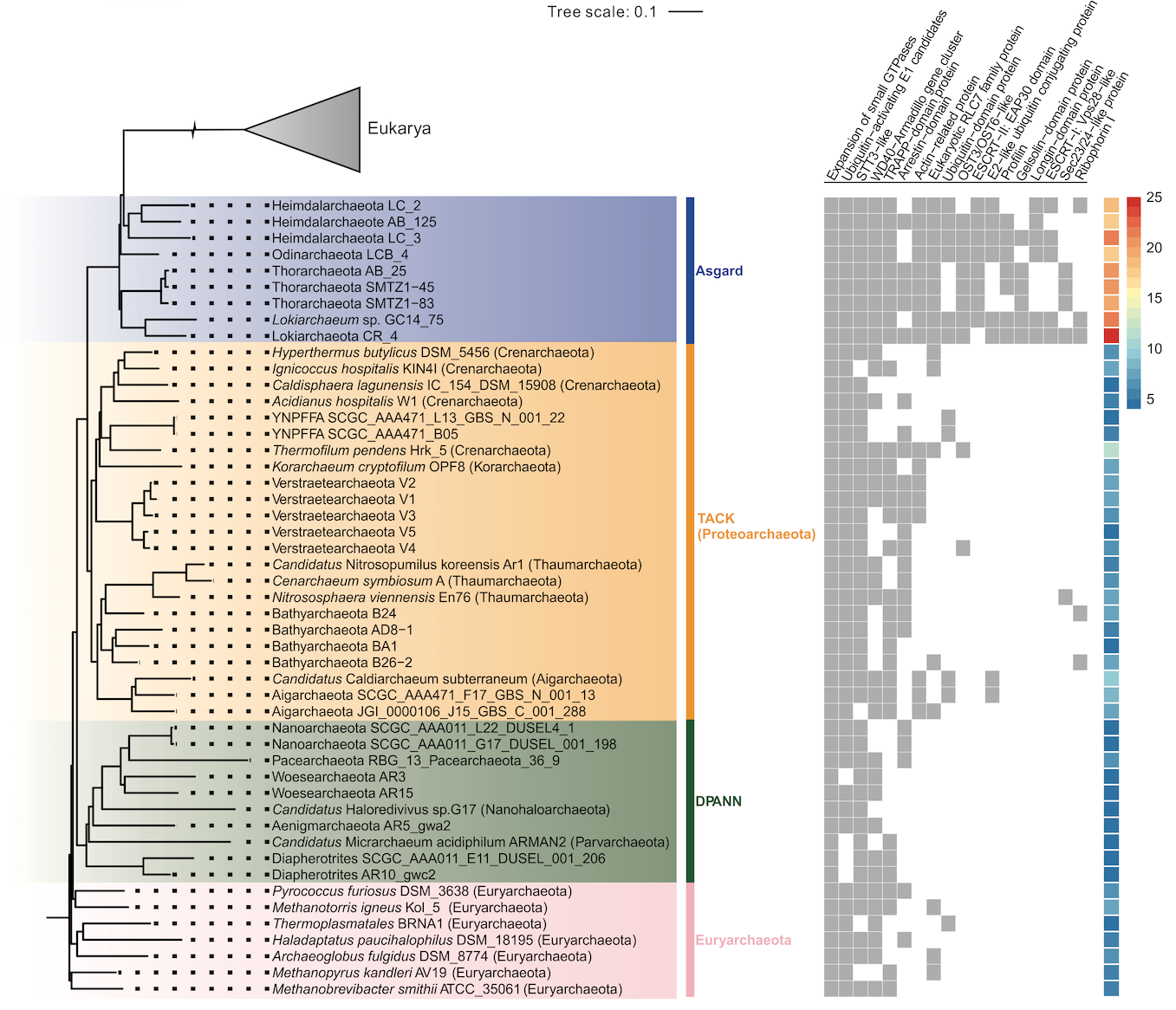
	古菌作为微生物的一个重要组分,在地球生命演化过程中扮演着极为重要的角色。自从2015年洛基古菌的发现,到2016年的索尔古菌,以及最近Asgard古菌超级门的发现和建立,这一类在极端和普通环境下都有所分布的古菌被认为是迄今以来,距离真核生物起源最近的一类古菌。基于这一类古菌的基因组和功能代谢预测研究为理解真核生物的起源与生命之树的系统发育开辟了新的研究道路。李猛教授团队与香港大学生物科学学院顾继东教授、美国德克萨斯大学奥斯丁分校Brett J. Baker教授合作,采用宏基因组和生物信息学技术手段,在深圳湾红树林湿地沉积物中获得了索尔古菌的三个高质量基因组草图。通过基因组的精细分析发现,索尔古菌具有降解有机质、固定无机碳、还原硫单质或硫酸盐,以及产乙酸等代谢途径(图1)。研究结果对于认识古菌在生态环境中的作用以及揭示真核生物起源等方面都有十分重要的意义。 
	此外,李猛教授团队最近还受邀在国际微生物工程技术主流杂志Applied Microbiology and
Biotechnology(IF=3.420,doi10.1007/s00253-018-8831-x)发表题为“Two or
three domains: a new view of tree of life in the genomics era”的综述性文章,概览了长时间来学界关于二域或三域的争论,并且着重论述了基因组时代以来新建立的古菌门类对于这一问题带来的重新认识和突破(图2)。李猛教授为通讯作者,周之超博士和刘杨博士为共同第一作者,深圳大学为第一完成单位和唯一通讯单位。 
	研究得到了国家自然科学基金、中国博士后基金、广东省自然科学基金和深圳市科创委基础研究项目及孔雀技术创新项目等多项基金的支持。 
	论文1链接:https://www.nature.com/articles/s41396-018-0060-x 
	论文2链接:https://link.springer.com/article/10.1007%2Fs00253-018-8831-x 
	
	 
 
	图1 索尔古菌的代谢通路图 
	
	 
 
	
	图2 古菌与真核生物的核糖体蛋白进化树(左),以及古菌基因组中相对应的真核特有基因的数量(右)