原链接:https://www1.szu.edu.cn/board/view.asp?id=324349
	各单位/各位老师:
为保障各单位的外籍人士以及博士后顺利来华,特通知如下:
	★请仔细阅读深圳市公安局出入境关于办理外国人相关签证证件应遵守及注意的事项(附件一)
	
1-外国人在中国境内工作必须申报单位与工作单位一致
	2-外国人在中国境内工作必须同时持有两证:1、有效的《外国人工作许可》或《外国人专家证》等工作许可证件;2、有效的工作类居留许可,否则属于非法就业行为。
	
Foreigners who work in China shall obtain valid work permit and work-type residence permits in accordance with relevant regulations. Otherwise shall be deemed unlawful employment.
《外国人工作许可证》是外国人在中国工作的合法证件,“一人一号”、终生不变
	《外国人居留证》是指外国人在中国居留的凭证,或者说是获得在中国居留资格的外国人在中国境内居留的合法身份证件
	
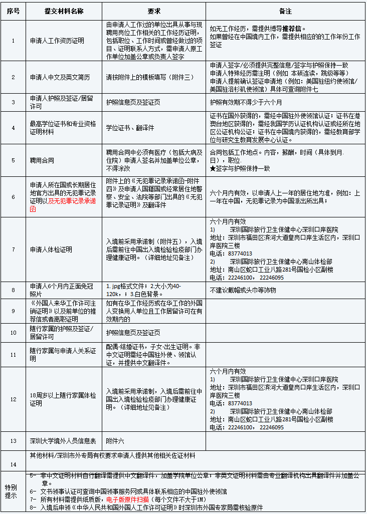
★ 需要聘请外籍教师(含博士后)的单位请务必 提前35个工作日来我部提交相关材料
第一步:与学校相关部门签订劳动合同(人力资源部办理)
	第二步:请根据外籍教师的类型及工作时间提交准备材料办理《外国人工作许可通知》(外事处)。
	★对于首次来华工作的外籍教师,或曾在华工作,但《来华工作许可》(原外国专家证)及《就业居留许可》已经失效的外籍教师(来华工作90日以上,不含90日)
	
高端A类人才申请来华工作许可通知
l  符合以下要求的外籍教师:①入选国内相关人才引进计划的; ②符合国际公认的专业成就认定标准的; ③副教授或副研究员等副高级以上专业技术职务 (具体标准请参考附件二)。
可于境内/境外申请
	
	 
 
	
博士后
必须于境外申请:
(如在华工作的外国人变换用人单位且工作居留许可在有效期内的可在境内申请)
	 
 
	
外籍教师
必须于境外申请
(如在华工作的外国人变换用人单位且工作居留许可在有效期内的可在境内申请)
	 
 
	
温馨提示:
《来华工作许可通知》有效期为六个月,不能作为签证或代替签证。请申请人收到文件之后尽快前往当地驻华使馆办理工作签证入境。具体签证材料请咨询当地使领馆。
请将所有材料纸质版提交到办公楼326,同时将申请材料原件彩色扫描件
(每个文件大小不超过1M)发送至workingpermit@szu.edu.cn
校内受理审查(3-5个工作日)-深圳市外专局受理(5个工作日高端A类人才,10个工作日其他外籍人士)-审查(10个工作日高端A类人才,15个工作日其他外籍人士)-决定(3个工作日),受理材料当日不计算在内。
第二步: 境内办理的外籍教师请直接到下一步
外籍教师收到《来华工作许可通知》以及学院出具的《邀请函》后,在境外申请工作签证(“Z”签证-一次入境签证,有效期30天)来华,才能在深圳办理《来华工作许可证》和《就业居留许可证》。因不同地方要求不一样,请提前咨询当地驻华使馆具体的工作签证材料。
入境后
第三步:前往指定医院办理《健康证明》。(请携带护照及护照签证复印件、3张两寸照片和体检费RMB500)
1)   深圳国际旅行卫生保健中心深圳口岸医院
地址:深圳市福田区滨河大道皇岗口岸生活区内,深圳口岸医院三楼
电话:83774013
2)   深圳国际旅行卫生保健中心南山体检部
地址:南山区蛇口工业八路281号国检小区副楼
电话:22246100, 22246095
温馨提示: 普通6个工作日出结果,加急2个工作日出结果
第四步:获得《健康证明》的外籍教师务必尽快向我部提交办理《来华工作许可通知》时所有材料的原件(不接受电子版彩色打印),申请办理《来华工作许可》。
温馨提示: 校内受理审查(3-5个工作日)-深圳市外专局受理(5个工作日高端A类人才,10个工作日其他外籍人士)-审查(10个工作日高端A类人才,15个工作日其他外籍人士)-决定(3个工作日),受理材料当日不计算在内。护照原件等材料需上缴外专局核验需1-2个工作日
第五步: 取得《来华工作许可》后,前往深圳市公安局出入境管理处办理《就业居留许可》,需准备以下材料:
1)   完整填写并贴有近期二寸正面免冠半身蓝底照片的《外国人签证证件申请表》(网上:http://www.szga.gov.cn/ 在线填写打印)。邀请单位盖公章,申请人签名。
2)   担保函(邀请单位盖公章,见附件八)
3)   提交有效的《广东省外国人签证数字相片采集检测回执》(学校照相馆均可),申请人签名;有效期为一年
4)   提交护照、本次入境的签证证件、本次入境章的复印件;
5)   《工作许可》复印件,验原件;
6)   住宿登记表(请携带护照、住房合同或者相关住宿证明以及照片前往就近所属派出所办理);
7)   《健康证明》
8)   首次在深办理居留许可情况查表(见附件九)
	9)   如有随行家属,需提供家属的护照复印件。配偶须提供婚姻关系证明及健康证明,18岁以下子女须提供出生证明。
	温馨提示:由于制证审查需要,申请人需上缴护照至公安局出入境7个工作日。
第六步:取得《就业居留许可》后,须回到所属就近派出所更新签证信息。
注意事项:
1)  原则上符合以下要求的外籍教师 :①入选国内人才引进计划的; ②符合国际公认的专业成就认定标准的; ③副教授或副研究员以上职务  允许来华后在境内办理《来华工作许可》及 《就业居留许可》。由于境内办理审批时间较长,建议外籍教师先在境外办理《来华工作许可通知》后,办理工作签证(Z签证)后再入境。
2)  自入境中国之日起30天内,申请人必须办结《来华工作许可》和《就业居留许可》,且不得出境(含港澳台),否则会导致工作签证失效。
3)  如有随行家属,关系证明需经中国驻该国使领馆认证并提供正规翻译公司的中文翻译件,需查验原件。如上述证件在中国取得,则无需认证。
4)  材料齐备是取得相关证件的必要条件,深圳市外专局,深圳市公安局有权拒发《来华工作许可通知》、《来华工作许可》 和《就业居留许可》、,更改、取消已发出的相关证件,并不予解释原因。
★对于首次来华工作的外籍教师,或曾在华工作,但《来华工作许可》(原外国专家证)及《就业居留许可》已经失效的外籍教师(来华工作90日以下,含90日)
	
	 
 
	
★延期:对于已持有《工作许可》/《外国专家证》及《就业居留许可》的外籍教师,请务必至少于《工作许可》/《外国专家证》到期前40个工作日将相关延期文件交到我部
	
	 
 
	
★变更:申请人个人信息(姓名、护照、职务、类别)等事项发生变更,请务必自变更事项发生之日起5个工作日提出申请
	 
 
	
★注销:外籍人士工作许可有效期届满未延续的,自动注销;已发被撤销、撤回的,以及许可证件已发被吊销的,由决定机构注销。申请人死亡或者丧失行为能力或者提前终止合同、解除聘用关系的,应于事项发生之日起5个工作日申请注销。
	
	 
 
	
补办:申请人应当字证件遗失之日或发现遗失之日起向我部申请补办。证件损毁时,申请补办需携带原证件。
	
	 
 
	
联系人:张老师/薛老师  26534889
	QQ群:  290153938
	
	请各相关学院以及申请人充分考虑各方面因素之后再提出申请,避免相关证件办妥之后申请人无法按期来华。如有申请人在获得我校发出的《来华工作许可通知》后,没有在指定日期内来校报到,我部将上报外专局,即时取消申请人的《来华工作许可通知》。
	
	附件.rar