近日,深圳大学高等研究院李猛教授课题组在环境科学与生态学领域期刊《Science of the Total Environment》(2019年影响因子:6.55,中科院二区)发表了题为“Temperature and salinity drive comammox community composition in mangrove ecosystems across southeastern China” 的研究论文。该论文结合高通量测序和qPCR等手段系统的分析了我国东南沿海红树林生态系统中全程硝化菌(Comammox)的多样性组成和丰度,发现此类微生物具有适应极高盐度环境的能力;通过分析Comammox与环境因子之间的关系,研究还发现温度和盐度是这一生态系统中Comammox细菌多样性的关键驱动因素(图1)。研究结果扩展了人们对Comammox细菌的多样性和环境适应能力的认知。李猛教授为论文的通讯作者,团队成员刘宗保副研究员为第一作者,深圳大学为第一完成单位。

图1. 红树林湿地中Comammox细菌群落组成及其与环境因子的关系
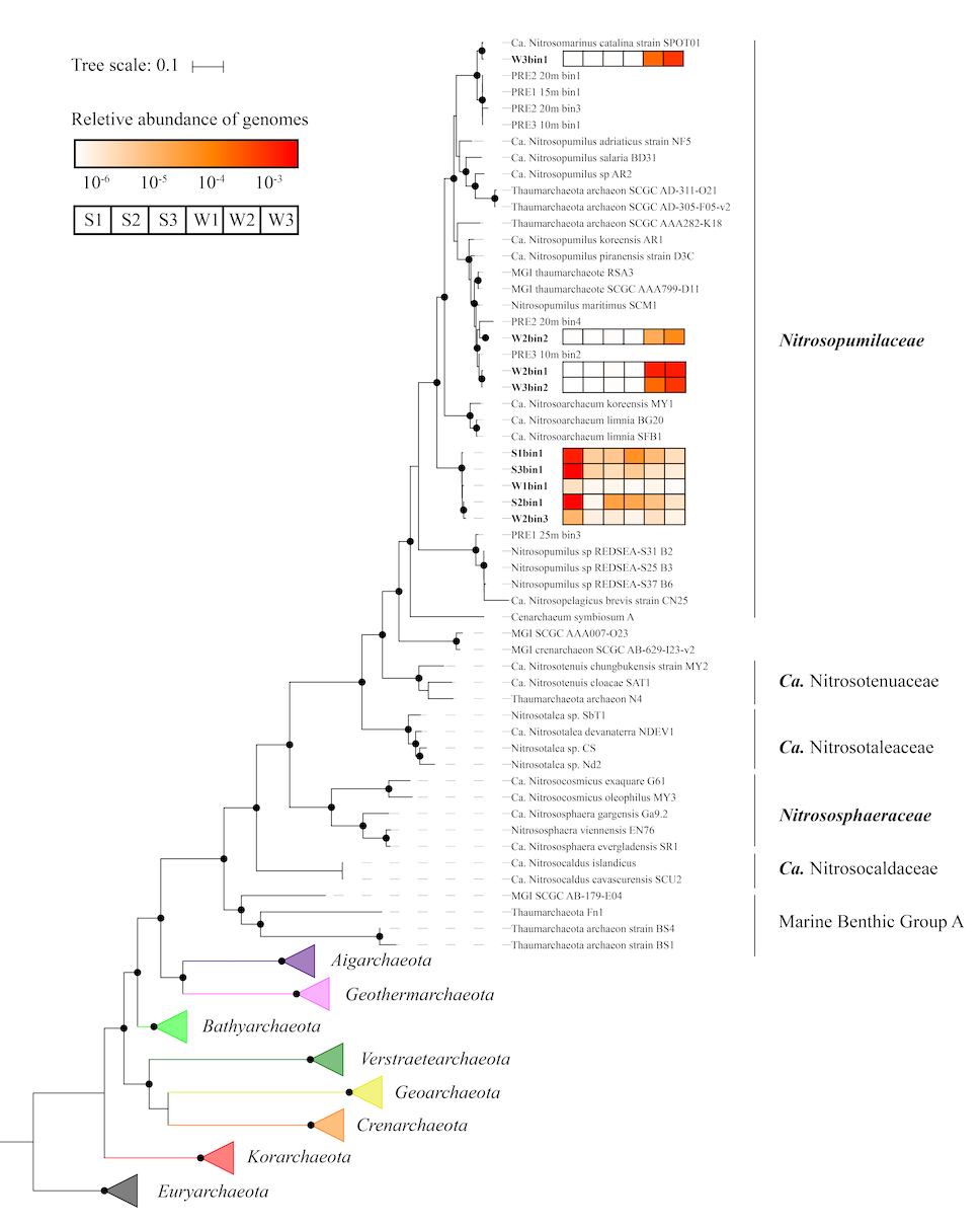
另外,李猛教授课题组与厦门大学高树基教授团队合作,在微生物学领域权威刊物《Applied and Environmental Microbiology》(2019年影响因子:4.01,中科院二区)发表了题为“Genomic Characteristics of a Novel Species of Ammonia-oxidizing Archaea from the Jiulong River Estuary”的研究论文。该研究利用宏基因组分析方法,结合定量PCR及硝化速率测定等手段,分析了九龙江河口水体及沉积物中的氨氧化古菌(Ammonia-oxidizing Archaea, AOA)的种类及丰度,发现一种新型AOA在九龙江河口氮循环中具有重要作用(图2)。研究还从基因组水平上解释了这一新型AOA适应河口环境污染及富营养化的机制,为更好地研究AOA的环境适应性提供了理论支持。李猛教授和高树基教授为论文的通讯作者,团队成员博士生邹大雨为第一作者,深圳大学为第一完成单位。

图2. 九龙江口AOA古菌多样性及其丰度
以上两项工作得到了国家自然科学基金委、广东省自然科学基金委和深圳市科创委等项目的支持。原文链接分别如下:
https://www.sciencedirect.com/science/article/pii/S0048969720339784
https://aem.asm.org/content/early/2020/06/29/AEM.00736-20