近日,深圳大学高等研究院李猛教授课题组、刘杨研究员在古菌生态学与进化领域取得重要研究进展,在综合性学术期刊《Nature Communications》发表了题为“Comparative genomic analysis reveals metabolic flexibility of Woesearchaeota”的研究论文。该论文结合宏基因组学、生物信息学和进化生物学等分析技术,深入探讨了为纪念“古菌域”的发现者、“三域学说”的提出者,美国著名微生物学家和生物物理学家卡尔·乌斯(Carl Woese)命名的乌斯古菌(Woesearchaeota)的全球生态分布特征、生理代谢多样性特征及其多样化的演化史。深圳大学高等研究院2018级硕士研究生黄文聪和刘杨研究员为论文的共同第一作者,李猛教授为论文唯一通讯作者,深圳大学为第一完成单位。
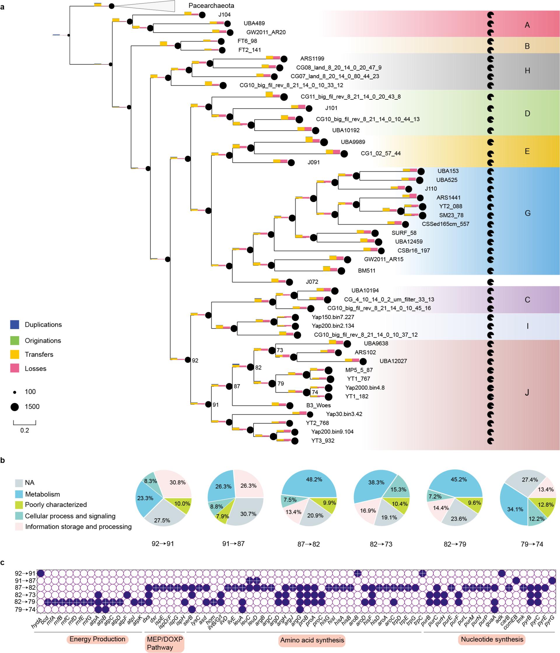
近年来,在高通量测序技术和宏基因组学技术的快速发展下,古菌域生命之树的多样性得到了极大的扩展,显著提高了古菌在生态学和进化领域的重要性。之前的研究发现乌斯古菌的基因组很小,被认为是营养缺陷型微生物,需要依赖宿主来维系自身细胞生长。本研究首先分析了乌斯古菌的全球分布,发现乌斯古菌在盐碱地、淡水和红树林环境中的物种多样性明显高于其他生境,而盐度水平与乌斯古菌群落组成有显著相关性,暗示盐度可能影响乌斯古菌群落的组成和分布。进一步对乌斯古菌的系统发育分析和代谢机制进行深入分析,发现来自J亚群可能有能力不依赖宿主地独立进行厌氧异养和发酵代谢,许多代谢相关基因可能来自细菌的水平基因转移,表明细菌在J亚群代谢特征的起源中起主要作用(图1)。研究结果有助于深入了解乌斯古菌的全球生态分布模式,并对乌斯古菌不同亚群的物种多样性和代谢多样性,及其分化历史有了新的认识。
研究得到国家自然科学基金委、广东省教育厅和深圳市科创委等项目支持。论文链接:https://doi.org/10.1038/s41467-021-25565-9。

图1 乌斯古菌不同亚群的基因家族进化分析