Recently, Professor Meng Li’s group from the Institute for Advanced Study of Shenzhen University published a paper titled ‘Temperature and salinity drive comammox community composition in mangrove ecosystems across southeastern China’ in Science of the Total Environment (IF=6.55). By employing high-throughput sequencing and qPCR methods, this paper systematically investigated the community composition, abundance and driving factors of comammox in mangrove ecosystems across southeastern China. Professor Meng Li from IAS is the corresponding author, and associate researcher Dr. Zongbao Liu from IAS is the first author.
Complete ammonia-oxidizing (comammox) microorganisms are newly recognized nitrifying bacteria, which have the capability of complete oxidation of ammonia to nitrate. The discovery of comammox has rewritten the 100-year-old dogma, and raising many important scientific questions in nitrification. Mangrove ecosystems are hotspots of nitrogen cycling, however, the knowledge about the distribution and diversity of comammox in these ecosystems is lacking. To fill this gap, this paper reported the diversity of comammox in mangrove ecosystems across southeastern China. The results showed that comammox microorganisms in mangrove ecosystems were extremely diverse. Meanwhile, with the detection of diverse comammox microorganisms in extremely high-salinity mangrove sediments, we first revealed that this community could adapt to high salinity environments. Furthermore, results from this paper showed temperature and salinity were the most important contributing factors that shaped the comammox community. This study has expanded the current understanding of the diversity and adaptation potential of comammox communities.

Figure 1. Community composition of Comammox in mangrove and its relationships with environmental factors
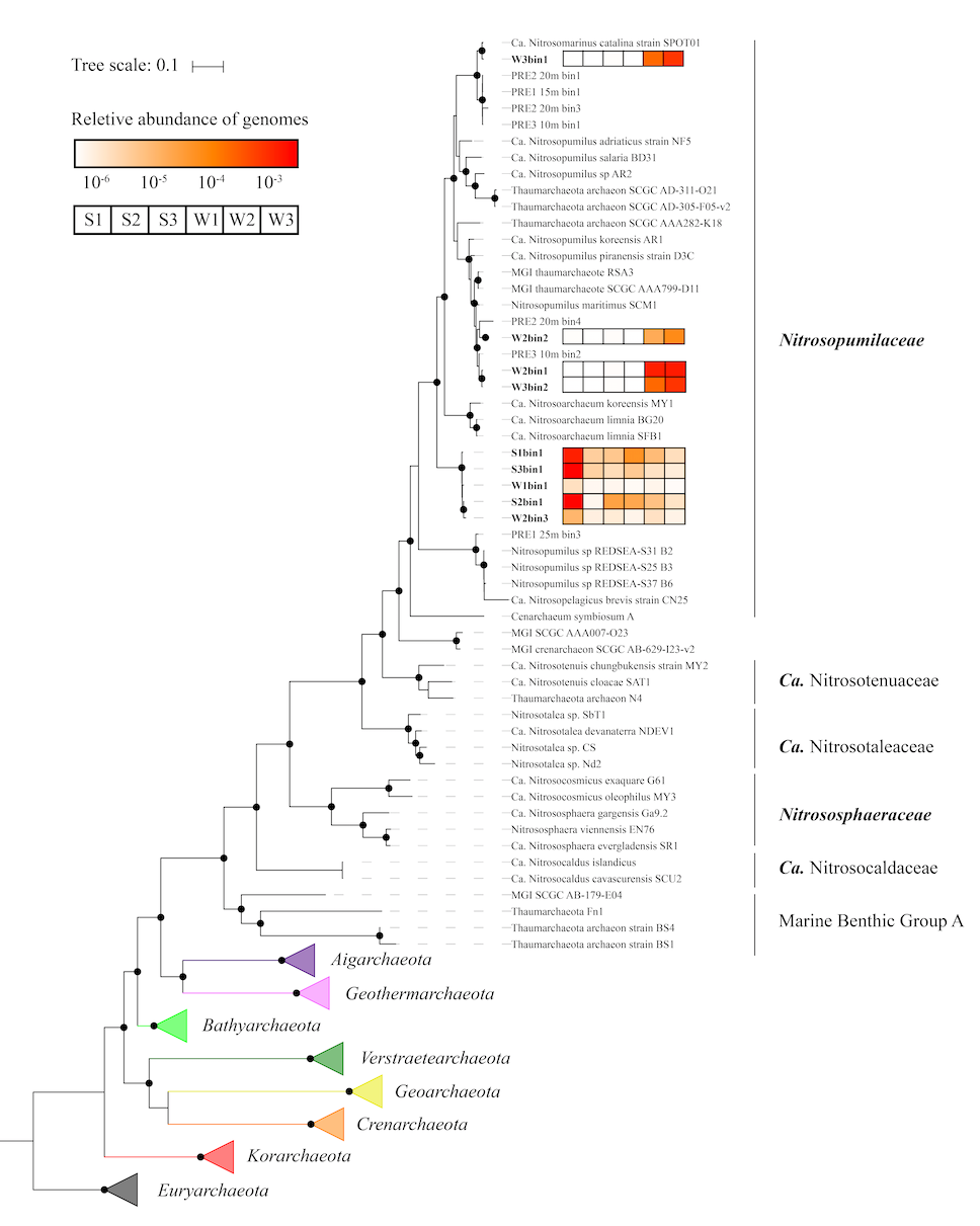
In addition, Professor Meng Li’s group (in cooperation with Prof. Shuh-Ji Kao from Xiamen University) has published a research article titled “Genomic Characteristics of a Novel Species of Ammonia-oxidizing Archaea from the Jiulong River Estuary” in Applied and Environmental Microbiology (IF=4.01). In this study, ammonia-oxidizing archaea (AOA) communities along a river of Southern China were characterized based on metagenomics and qPCR analysis. Besides, metagenome-assembled genomes of a novel AOA species were also obtained. Based on the characterization of AOA genomes, this study suggested adaptation of the novel AOAs to estuarine environments, providing new information for ecology of estuarine AOA and nitrogen cycle in contaminated estuarine environments. Professors Meng Li and Shuh-Ji Kao are the corresponding author, and PhD student Mr. Dayu Zou is the first author.

Figure 2. The phylogenetic tree of AOA and relative abundance in Jiulong Estuary.
The above two works were supported by the Natural Science Foundation of China, Natural Science Foundation of Guangdong Province and Shenzhen City.
Comammox Paper link: https://www.sciencedirect.com/science/article/pii/S0048969720339784
AOA Paper link: https://aem.asm.org/content/early/2020/06/29/AEM.00736-20